Jump to content

Error MCADGps-4016 when creating Profile Line Check with Datum System


---
 Share

Recommended Posts

Hello,

 

I am trying to measure the profile of a line using a section cut made across the center of the part with respect to a datum system A which is the center axis defined by the OD. When trying to do this, I receive an error MCADGps-4016 on Inspect 2021.

This is the defined section cut across the part:

1.thumb.png.e299fec840e1c62c7068c2decf2cd7e8.png

This is the defined Datum System A which is the center axis defined by the OD

2.thumb.png.bf09fa1d354ca240eba3e45575fd15eb.png

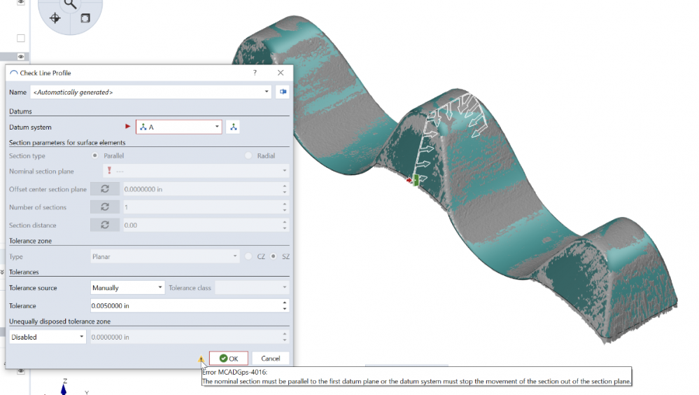
This is the error I receive when trying to check the Profile of Line with respect to the defined Datum system A:

3.thumb.png.d44013f697979a44b14fbc74154a43c9.png

 

Any feedback would be greatly appreciated.

 

Best Regards,

Ryan

Link to comment
Share on other sites

 Share

×
×
  • Create New...