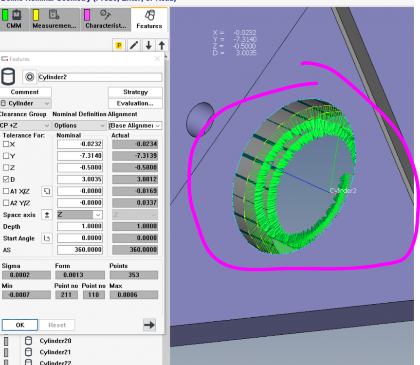
[Ra...] Posted May 16, 2025 Share Posted May 16, 2025 Hello, I'm using Calypso 2022, the machine is spectrum. "Do any of you know why this feature has a different color, as shown in the pictures?" Green and blue. Link to comment Share on other sites More sharing options...
[Ma...] Posted May 16, 2025 Share Posted May 16, 2025 Those colors can be edited in CAD -> Settings menu as feature color i believe. It's settings from program, so each programs can have different scheme Link to comment Share on other sites More sharing options...
[Ca...] Posted May 16, 2025 Share Posted May 16, 2025 Ramiro - Are you talking about what looks like stripes? It could be that it's seeing a feature on top of the CAD surface. You can combine the two using CAD Model Comparison. Step by step can be found here, starting on step 5: https://portal.zeiss.com/knowledge-base?id=446990 Link to comment Share on other sites More sharing options...
[Ca...] Posted May 16, 2025 Share Posted May 16, 2025 Maybe heal the model. Link to comment Share on other sites More sharing options...
Recommended Posts
Please sign in to comment
You will be able to leave a comment after signing in