Jump to content

Toolbox Stylus Change Rack Questions (Calypso Planner - for Contura G2 Vast XXT RDS)


---
 Share

Recommended Posts

---
Posted (edited)

Hey Calypso Community,

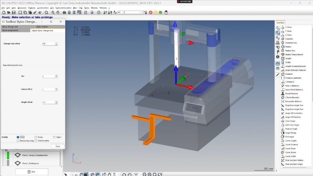
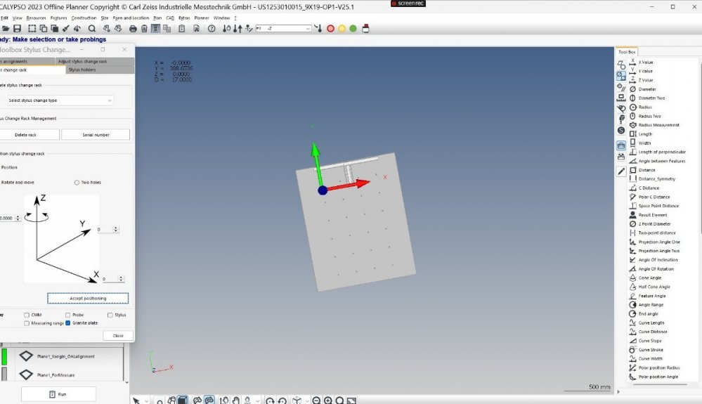
Has anyone ever run into an issue where the Toolbox Stylus Change Rack won’t allow proper placement on the granite during setup?

(See attached photos.)

I’m wondering if this might just be a limitation of the preview during the “Set-Up” stage — and maybe it will actually position correctly during runtime after the rack has been saved. I haven’t made it that far yet, so I’m hesitant to proceed without confirming. Ideally, I’d like to correct the position before saving, if that’s even possible.

THIS ISSUE WAS RESOLVED ONCE I REMOVED THE EXISTING CAD (FOR PART PROG.) OFF TABLE, AND THEN RE-LOADED THE STYLUS RACK CREATOR.

We’ve got an MSRmini, but I haven’t seen anything among the available options in Calypso that actually matches its width. Strangely, I can’t even find the rack listed anywhere on ZEISS’ website — so I have no idea where our company sourced it from.
There is a rack in the Planner default options that looks somewhat similar to our holder, but like I mentioned, I can’t find a way to snap XXT probe sockets to it — and on top of that, the dimensions are off. It’s just not the right width.

Also, does anyone know where I might find additional .xml files to use as the rack's CAD model? Or are there any repositories of user-created or lesser-known options that Calypso can read?

And regarding the XXT probe sockets — I don’t see any options to add individual socket holders. Is it even possible to add those in Calypso? Or are we limited to full stylus system or sensor holders? (I might be off on the ZEISS terminology — I’m referring to the XXT head and its corresponding stylus setup.)

I might be stuck creating my own CAD file for the rack, assuming that's even possible. I do enjoy CAD work — just don’t have the time to dive into it right now.

It's really not the end of the world if I'm unable to replicate our machine 100%. The important parts are done and working properly. Yesterday, i was able to finish writing a new program, remotely, and send to the machine. The operator swapped out the stylus systems and ran the program with no issues. Shaved 4 mins off a 12 min program because i was finally able to dig deeper into the best strategies, without worrying about holding up the machine. I can already tell that Planner is going to be a big help in reducing our bottleneck at the CMM. 

I genuinely appreciate the help from the Calypso community! I would not have made it this far without you guys!

 

TIA!
— Dylan

StylusChangerToolboxCreator-1.jpg

StylusChangerToolboxCreator-2.jpg

StylusChangerToolboxCreator-3.jpg

StylusChangerToolboxCreator-4.jpg

StylusChangerToolboxCreator-5.jpg

StylusChangerToolboxCreator-6.jpg

Edited
Link to comment
Share on other sites

 Share

×
×
  • Create New...