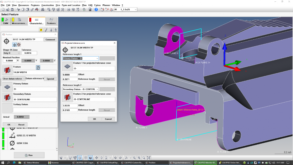
[Ja...] Posted June 17, 2025 Share Posted June 17, 2025 (edited) Hey, I'm hoping for one of you to tell me what the heck I'm missing here because I am feeling pretty dumb. 😵💫 I haven't had to deal with projected tolerance zones much and I can't make it make sense with what Calypso is returning. I have this position callout on the print with a projection of 100mm. Datum -D- is a slotted plane, Datum -B- a recalled symmetry between two opposing planes, the 14.04mm width also has a recalled symmetry between two opposing planes. I believe I understand the functional need for this callout to be sure the two symmetries align positionally along a 100mm (3.937") projected plane but how do I measure and report this effectively? I am sure I am missing something and I have tried different things and have results I like, and results that I don't like, the real question is what is correct? Print is to ANSI Y14.5M-1982. The print snapshot is in metric, the Calypso screenshot has results converted to inch for production purposes, so apologies for that extra layer of confusion. Edited June 17, 2025 Link to comment Share on other sites More sharing options...
[Ma...] Posted June 17, 2025 Share Posted June 17, 2025 I don't know where put (P) - it's not clear to me. I don't see a reason for (P). Wouldn't symmetry plane allow you to use MMB and MMC? 1 Link to comment Share on other sites More sharing options...
[Ke...] Posted June 17, 2025 Share Posted June 17, 2025 Symmetry Plane feature, instead of Symmetry construction, and 100mm is your reference length. Usually the results that you do not like are correct 😜 1 Link to comment Share on other sites More sharing options...
[Ja...] Posted June 17, 2025 Author Share Posted June 17, 2025 Martin, I played around a bit with symmetry plane features, and I believe they allowed MMB/MMC. The reason for P, my understanding at least, is this is part of a larger assembly that stacks with some tolerances on parts we don't make so it is an extra constraint that has me perplexed too. Keith, I figured I had that 100mm in the wrong location, they auto-populated with some values and i wasn't sure what Calypso was doing. I fully agree that the results you don't like usually end up be the correct ones, just trying to get a handle on this projected tolerance stuff! Link to comment Share on other sites More sharing options...
[Ma...] Posted June 17, 2025 Share Posted June 17, 2025 Please sign in to view this quote. In ISO it would be in callout tolerance or used just (P) and value would be at drawing. But thanks for clarify on this - it's the only viable place to use 🙂 1 Link to comment Share on other sites More sharing options...
[To...] Posted June 17, 2025 Share Posted June 17, 2025 Please sign in to view this quote. I inspected this part about 10 years ago. pew pew. I don't remember who the customer was so it would be hard to find the program. You're right about the mating part. when it rotates up to in the used position, it sits up higher above the part and needs to be in the right location. 1 Link to comment Share on other sites More sharing options...
[Ja...] Posted June 17, 2025 Author Share Posted June 17, 2025 (edited) Please sign in to view this quote. Pewpew back at you, Tom! I have altered the program to use symmetry plane features, which allows me to use MMC on the 14.04mm width, then used 100mm (3.937") as the reference length. While it gave me slightly higher positional result of 0.0013" vs. 0.0003" it also calculates for that bonus opening my tolerance up, which is nice. I'll run it like this for a bit and see how it repeats but this makes the most logical sense at this point to me. Thanks for the help! Edited June 17, 2025 1 Link to comment Share on other sites More sharing options...
[To...] Posted June 17, 2025 Share Posted June 17, 2025 Please sign in to view this quote. I'm trying to find my program but it might take a while. 1 Link to comment Share on other sites More sharing options...
[Ja...] Posted June 17, 2025 Author Share Posted June 17, 2025 Please sign in to view this quote. Thanks, Tom, that would be helpful for comparison but don't feel too obligated. Link to comment Share on other sites More sharing options...
[Ri...] Posted June 18, 2025 Share Posted June 18, 2025 Please sign in to view this quote. That part is for an M30 gun sight, I have made and inspected many of those. They are projecting for line of sight. 2 Link to comment Share on other sites More sharing options...
Recommended Posts
Please sign in to comment
You will be able to leave a comment after signing in