Jump to content

ISO 5459 - Secondary Datum Inclined to Primary Datum


---
 Share

Recommended Posts

---

It appears that Calypso does not correctly build DRFs (legacy GD&T) and alignments if ISO 5459 is applied to a datum that is inclined to the Primary. 

The example tested has a Plane in the +Z as Datum A = this Plane would control the Spatial Rotation, and the Z Origin. There is a Plane in the -Y that is orientated 45° to Datum A as Datum B = this Plane would control the Planar Rotation, and the Y Origin. There is a Symmetry Plane +X (slot) that is orientated 90° to Datum A as Datum C = this Plane would control the X Origin. 

When building this in an Alignment and activating ISO 5459 you can see that it makes the Planar Rotation constrained to Datum A, the X Origin constrained to Datum A and Datum B, and the Y Origin constrained to Datum A. 

image.thumb.png.a0c9f3ecc34b2875cb7d8fe92852c9a1.png

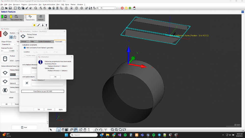
When building it directly inside of the Characteristic (DRF) it behaves slightly different. It constrains the Secondary Feature to Datum A (same as above), and the Tertiary Datum is constrained only to Datum A (unlike above showing constrained to both Datum A and Datum B). 

image.thumb.png.2e8d8c8363a7afb15db5095a664d0c7f.png

The two ways produce different results. 

 image.png.1a604c0f33695cffe941e21e9224085a.pngimage.png.456cdba2ba443f8912589ee9d013f322.png

image.png.d700ff7488f3ec052d86c658810419c2.pngimage.png.d9303f2c4d8d11f6d3507c3913214b43.png

image.png.d131fa5bbf2ce87cb2a20e1c79526f24.pngimage.png.95040c69cf213650ce287d8cc75cbe76.png

However if you force the tertiary to be constrained to Datum A and Datum A (same as the alignment) you get the exact same result. 

image.png.e9b1fb2db08bf334d440c0637d70c734.png

image.png.1a604c0f33695cffe941e21e9224085a.pngimage.png.7f46c5b58f93a39414409476866fa566.png

image.png.bb16ebae00b26b29453c71f36728159f.pngimage.png.9891e444f012602d3f1edeec5e25e994.png

image.png.8df4509d3eea360a631a9601a656053d.pngimage.png.3560b9d5d42a508e7bb80ac8ecded73b.png

It appears that once the Planar Rotation is forced to be constrained to Datum A, that it invalidates the feature that is selected, and defaults back to the Base Alignment (the Base Alignment is constructed from different features). While the results are not exact, they are reasonably close to give credence to this claim. 

image.png.8950656be97b238a063ae6a72450abc2.png

 

image.png.1a604c0f33695cffe941e21e9224085a.pngimage.png.9ff865d602505aeca3da8adb44f30b3e.png

image.png.bb16ebae00b26b29453c71f36728159f.pngimage.png.34fd9559f56ab3f1b0f2e0a5db1a2457.png

image.png.8df4509d3eea360a631a9601a656053d.pngimage.png.efd31ea27da787ce4093f2e97a769f82.png

So which one is correct? None of them. *The original DRF built directly inside of the characteristic following what Calypso applied for constraints is close, but there are still differences* 

Checking with the new GD&T engine shows different results.  *we cannot report max/min on Profiles in the new engine, so I defaulted the legacy back to one result for comparison*

No errors/issues shown for the new GD&T engine. 

image.png.13382d4902827245262d28f225724f0e.png

 image.png.1a604c0f33695cffe941e21e9224085a.pngimage.png.546850b83cc64ef2e481c528ad2da2dd.png

image.png.02ee6aabc174ba454c602695f78c5497.pngimage.png.1b9dc7c43bb014f950f8a00931f350ef.png

image.png.06208f5e5e3dbe3b4d4a152a99ad7ef0.pngimage.png.c854afcd40ca78caff6adc3d2333b2c2.png

So how do we fix this with the legacy? Turning off the constraint of the Datum B in the Planar Rotation to Datum A will net us results close to the new GD&T engine. 

image.png.3eec0553f4e7ac289a5d860d9aa57d38.pngimage.png.f7f01ccbea46e86009d281bbf20a606c.pngimage.png.f236aa85a58e7ba15ad687f521b6eae3.png

image.png.61cac4f6314e026de65b394f2af1ac8b.pngimage.png.546850b83cc64ef2e481c528ad2da2dd.png

image.png.a917623bd301ea34bbc92c2666f0cf2d.pngimage.png.1b9dc7c43bb014f950f8a00931f350ef.png

image.png.74cfc68e6785b197edbc6c5a47f2b66d.pngimage.png.c854afcd40ca78caff6adc3d2333b2c2.png

 

In summary, it appears that the legacy GD&T cannot handle these unusual Datum Reference Frames while the new GD&T can. Unfortunately there are no errors or warnings anywhere inside of Calypso to show that there is an issue, so you are left potentially rejecting acceptable results, and passing unacceptable results. 

I have seen similar behaviour when manually building incorrect DRFs directly inside of the characteristic, and usually you can spot them by looking at the coordinate system that it builds, but this is the first time I've seen this behaviour directly inside of an alignment. 

 

 

 

 

 

 

 

 

Edited
  • Like! 1
Link to comment
Share on other sites

 Share

×
×
  • Create New...