[Fe...] Posted August 28, 2025 Share Posted August 28, 2025 Hello, I created a new program and noticed that when I program a circle, the program automatically displays the selected tangential probing visually. This was not the case with the last programs I wrote. Does anyone know how to turn this off again? Thank you. Link to comment Share on other sites More sharing options...
[Ya...] Posted September 1, 2025 Share Posted September 1, 2025 (edited) Please sign in to view this quote. Hello, Felix. Hope this helps. Just follow the Steps. Right Click the CAD window Edited September 1, 2025 Link to comment Share on other sites More sharing options...
[Vo...] Posted September 2, 2025 Share Posted September 2, 2025 Wenn Sie Ihre Taster einmessen/qualifizieren, machen Sie das nicht im Modus "dyn. Tensor" sondern im Modus "Tensor" Bei Modus dyn. Tensor wird die navigator Funktion aktiviert und damit auch die automatische Berechnung. Link to comment Share on other sites More sharing options...
[Ma...] Posted September 2, 2025 Share Posted September 2, 2025 This can be edited as default strategies within Calypso - i can not show it right now, but this can be edited for every feature. Link to comment Share on other sites More sharing options...
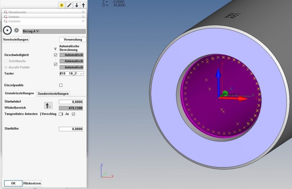
[Ch...] Posted September 2, 2025 Share Posted September 2, 2025 If you are referring to the visual "X" go to CAD > Settings > Strategy > Clearance Positions and "Un-check" it. If you are referring to the actual Tangential Probing ON/OFF setting you may want to adjust your default strategies for new circle and cylinder features under Resources > Save/Load Defaults > Strategy. This will allow you to set the value based of the Measurement Plan Editor Features "Default" value instead. Link to comment Share on other sites More sharing options...
Recommended Posts
Please sign in to comment
You will be able to leave a comment after signing in