[Da...] Posted November 13, 2025 Share Posted November 13, 2025 The drawing calls out the position of the threaded hole to the OD that it crosses thru. When I plug this into Calypso with only that Datum, it lists the nominal distance from the end of the part (.9094) and the distance from the center line (0.00). I am not sure if that is what it should be looking at, but that is how it defaulted. Let me know if I should adjust this. I checked my part and the distance from the end result was .9100 and the distance from center was .0002, which I thought was pretty good, yet the position result is out of tolerance. I then checked the report and see that the distance from Y on the report is not .0002, it is .0032 Why is the Y distance for position shown as .0032 but the result for the feature shows it is only .0002 away? Link to comment Share on other sites More sharing options...
[Da...] Posted November 13, 2025 Author Share Posted November 13, 2025 I now have more questions. We recently got Calypso 2025 so I tried the GDT position option and it gives me a different result. And when I change it to "loose" it shows good. How do I know which one to go with? Also, I know that there are degrees of freedom not constrained, but the print only shows position to Datum A, so I am unsure if I am supposed to add things or not. Link to comment Share on other sites More sharing options...
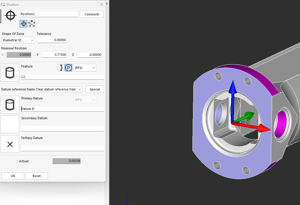
[Pa...] Posted November 13, 2025 Share Posted November 13, 2025 Top left of the Position definition template, where it currently says "diametral XY" needs to be "only Y". This position tolerance on your drawing does not constrain translation along X. It DOES constrain rotation and translation across Y as well as translation and rotation of Z. Your position result after the change, if I'm looking at it correctly, will still be OOT at .0064 The answer to your other question about why the two lengths are different - the Primary datum always ORIENTS the coordinate system. measurements are parallel or perpendicular to it. Link to comment Share on other sites More sharing options...
[Ma...] Posted November 13, 2025 Share Posted November 13, 2025 As Pat posted. you should have only Y. But GD&T should give you deviation of Y and also in X, just not from nominal. You can look into it as: X deviation: like perpendicularity to datum A Y deviation: like Y origin from datum A origin while keeping your feature ( M6 cylinder ) straight ( to keep both ends of axis same distance in Y ) 1 Link to comment Share on other sites More sharing options...
[Da...] Posted November 13, 2025 Author Share Posted November 13, 2025 I changed it to Only Y as suggested and the result is now .0063 I still don't understand why on the result screen for the threaded hole it says it is only .0002 from nominal but the position details say it is .0032 from nominal. I know you tried to explain but I still don't understand. Link to comment Share on other sites More sharing options...
[Ma...] Posted November 13, 2025 Share Posted November 13, 2025 If you want to know your real values, then use new alignment. Primary: datum A Secondary: m6 feature Origin: X - m6 feature Y - datum A Z - datum A Copy your m6 feature, recall measured points and use this alignment as features alignment. Now you will see actuals how it sees that TP. It should be A2 ( X/Z ) as 0.0000 - now look at Y actual Link to comment Share on other sites More sharing options...
[Pa...] Posted November 14, 2025 Share Posted November 14, 2025 Additionally take a look at the A1/A2 angles in the feature window. The CMM thinks this hole is tilted across both axes. This could be the truth or it could be a problem in probing. Anyway, the position result is the size of the cylinder (which is perfectly perpendicular to A and located exactly at the nominal Y) needed to contain the entirety of the axis. With high tilt values like these, a larger cylinder (position result) is needed to contain the entire axis. The .0002" Y value is the location of the feature trihedron. Tilt is reported separately. With A1/A2 values that are anything other than zeros, you'll always see this discrepancy. I'd do as Martin suggests with alignment. Also, have you seen this presentation about scanning threads? This might help you; it did me! Threaded_Holes.pdf 1 Link to comment Share on other sites More sharing options...
[Ri...] Posted November 14, 2025 Share Posted November 14, 2025 A lot to go over here, but I'll do my best. The original screenshot is in the Legacy Position. The first thing to remember about the Legacy GD&T is that if the DRF is not fully defined, it will not automatically create a Best-Fit when it should if the Best-Fit is needed translationally (it will attempt one rotationally if needed). So what is Calypso doing then, it is automatically pulling the needed translational datums from the Base Alignment. Take a look at my examples. Same result if I add Datum A which is the translationally Datum from the Base Alignment. Since you switched to the new GD&T engine you are now seeing different results because by default it will set the proper evaluation parameters based upon the standard you are in. In your case it is set to ISO, so the default evaluation parameter for the feature will be Gaussian, and the Datum will be set to Minimum Circumscribed Element (because it is an OD, if it was an ID it would have set it to Max Inscribed Element). When you switched to Loose, it will default to the evaluation parameter set inside of the Feature itself (which is most likely Gaussian). I would personally leave it on a Cylindrical tolerance zone unless told otherwise. 1 Link to comment Share on other sites More sharing options...
[Ma...] Posted November 15, 2025 Share Posted November 15, 2025 Hi, very interesting. In this case, I'd also be concerned about how the threaded hole is scanned. I suggest performing a cylindrical scan with a sphere of adequate diameter, using four 90-degree lines with a 0.01 mm pitch, and evaluating the cylinder as the maximum inscribed value. I think the A1 X/Z and A2 Y/Z angular values will change and should be more accurate. If you haven't already done so, it would be a good idea to project the Y-axis rotation element used for alignment onto the alignment plane and use the same projection to lock the Y-axis rotation to the alignment. Link to comment Share on other sites More sharing options...
[Da...] Posted November 17, 2025 Author Share Posted November 17, 2025 Please sign in to view this quote. This is super helpful, thank you! Also thank you for the PDF...I did come across it one other time but didn't save it for future reference...I will be sure to do that now. Link to comment Share on other sites More sharing options...
[Da...] Posted November 17, 2025 Author Share Posted November 17, 2025 Please sign in to view this quote. Thank you for the detailed explanation and screenshots. So is it safe to assume that the new GDT is always the best way to go? Link to comment Share on other sites More sharing options...
[Ri...] Posted November 17, 2025 Share Posted November 17, 2025 In 2025 and beyond, I would say so. It's always possible to find some very specific niche case, but generally I would say start with the new GD&T engine. 1 Link to comment Share on other sites More sharing options...
Recommended Posts
Please sign in to comment
You will be able to leave a comment after signing in