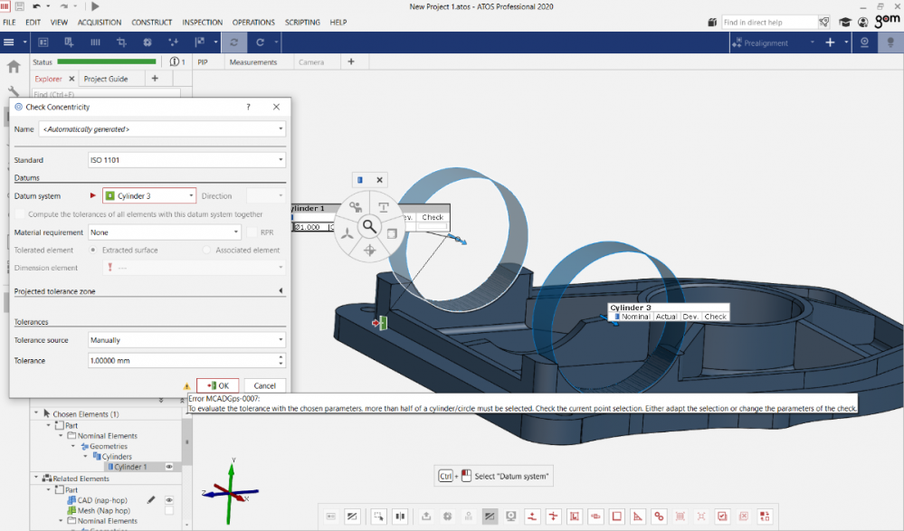
[Vi...] Posted October 19, 2023 Share Posted October 19, 2023 Dear all, I am facing a case of concentricity when the cylinder is not half-full. Can I do the concentricity between these two cylinders with this solution? Thanks! Link to comment Share on other sites More sharing options...
[Ch...] Posted October 20, 2023 Share Posted October 20, 2023 This construction is mathematical instable and therefore forbidden in the ATOS software. In short you would measure these mathimatically instability instead of the positional difference. Either you express your function needs using a other tolerance type or you can get a good approximation to the intend of the standards if you use "Geometry" in both, tolerance and datum system. Note: The standard that you choose in the tolerance only apply to the tolerance not the choosen datum system. If you like to switch the datum system to "Geometry" then you have to construct a separate datum system consisting of your Cylinder 2 and switch there the standard to Geometry, too. Best Regards Christoph Schult Link to comment Share on other sites More sharing options...
[Vi...] Posted October 20, 2023 Author Share Posted October 20, 2023 Dear Christoph Schult, Although there are different standards, currently switching back to geometry and using projected tolerance zone to reduce the impact on distance has given me pretty good results. Thank you for your support. Link to comment Share on other sites More sharing options...
Recommended Posts
Please sign in to comment
You will be able to leave a comment after signing in