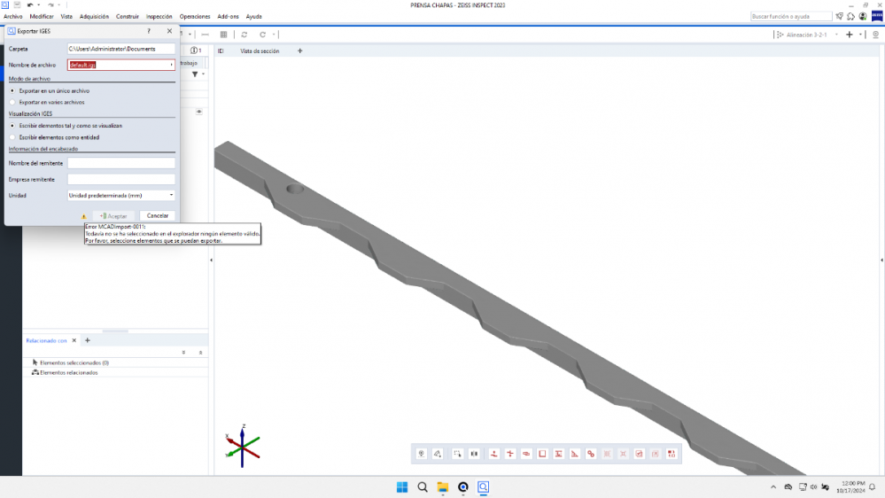
[RE...] Posted October 17, 2024 Share Posted October 17, 2024 Hello, Im new user and I have problems to work . How can I have a solution to export problems?. I need suport with training in Zeiss Inspect. Thanks. Link to comment Share on other sites More sharing options...
Recommended Posts
Please sign in to comment
You will be able to leave a comment after signing in