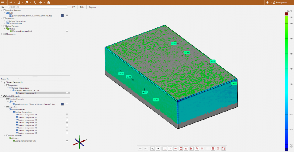
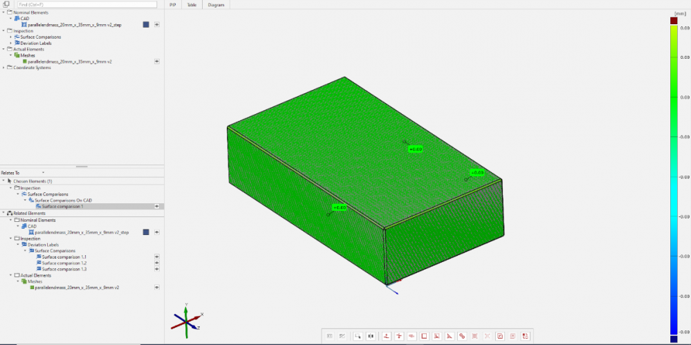
[Ma...] Posted June 3, 2022 Share Posted June 3, 2022 Hello Everyone, Im somewhat new to GOM Inspect and i tried to compare a Scan (STL-file) to a) a STEP-File from a Fusion-360 Model used as nominal element b) a STL File from the same Fusion-360 model used as nominal element However, the results where different as shown in the pictures. Can anyone explain this to me? The STL from the Fusion 360 Model and the Step of the same model of course have no deviation from each other. 1) STEP as nominal element vs Scan ... deviations areound -0.06mm 2) STL from fusion model as nominal element vs Scan ... deviations areound -0.19 mm 3) STEP from fusion as nominal element vs STL from fusion as acutal element ... no deviation (as it should be) Link to comment Share on other sites More sharing options...
[Be...] Posted June 7, 2022 Share Posted June 7, 2022 Hi, I can only give you an educated guess: can you try to use a a 'Geometric alignment' (based on the 'Prealignment', e.g. with three perpendicular planes) and repeat your evaluation? The 'Bestfit' in the 'Prealignment' is based on speed and therefore the sampling of the points could be slightly different. The expected deviations seems too high to me even with a different sampling but for a deeper analysis you should contact GOM support and supply your dataset (if you have a professional support). Regards, Bernd Link to comment Share on other sites More sharing options...
[Ja...] Posted June 8, 2022 Share Posted June 8, 2022 Just another thought Bernd , to just have the alignment as ' define original alignment as initial' ? I cannot believe that the two files should have any translation to each other and i guess your thinking is that somehow something unexpected happens when attempting to align. Link to comment Share on other sites More sharing options...
[Be...] Posted June 9, 2022 Share Posted June 9, 2022 @James: This would also be a possibility (if CAD and actual are already aligned). Link to comment Share on other sites More sharing options...
[Ma...] Posted June 9, 2022 Author Share Posted June 9, 2022 Hello, Thanks for your help. I´ve tried different alignment methods (with no other results) - however i dont think it is an alignment problem. the Scan vs. STL deviations are in range -0,15mm/-0,2mm, the ones from step vs scan in range -0,06mm/-0,08mm which indicates to me that the STL-body is smaller. since deviations are somewhat similar on both sides i draw the conclusion that the best fit auto alignment worked properly. i have done the same comparison Scan vs STL in netfabb. the results were the same to the first picture (step vs scan) in gom inspect, i have also used the same orientation from gom inspect (i saved the STL file with its orientation that produced the errors in GOM and imported that one into netfabb). all in all i cannot believe its an alignment problem Link to comment Share on other sites More sharing options...
[Ma...] Posted June 9, 2022 Author Share Posted June 9, 2022 is gom inspect not made or meant to be able to compare 2 STL-files with each other? or should it work Link to comment Share on other sites More sharing options...
[Be...] Posted June 9, 2022 Share Posted June 9, 2022 Hi, if you have a professional support contract I would recommend you send your data to your local GOM partner for a deeper investigation why we have different results. The Forum is not the right 'tool' to discuss concrete data 'problems'. From the algorithmic side: we are doing the same for CAD or a nominal triangle mesh, therefore I would expect the "same" values (may be small rounding errors due to numerical instability) Regards, Bernd Link to comment Share on other sites More sharing options...
Recommended Posts
Please sign in to comment
You will be able to leave a comment after signing in