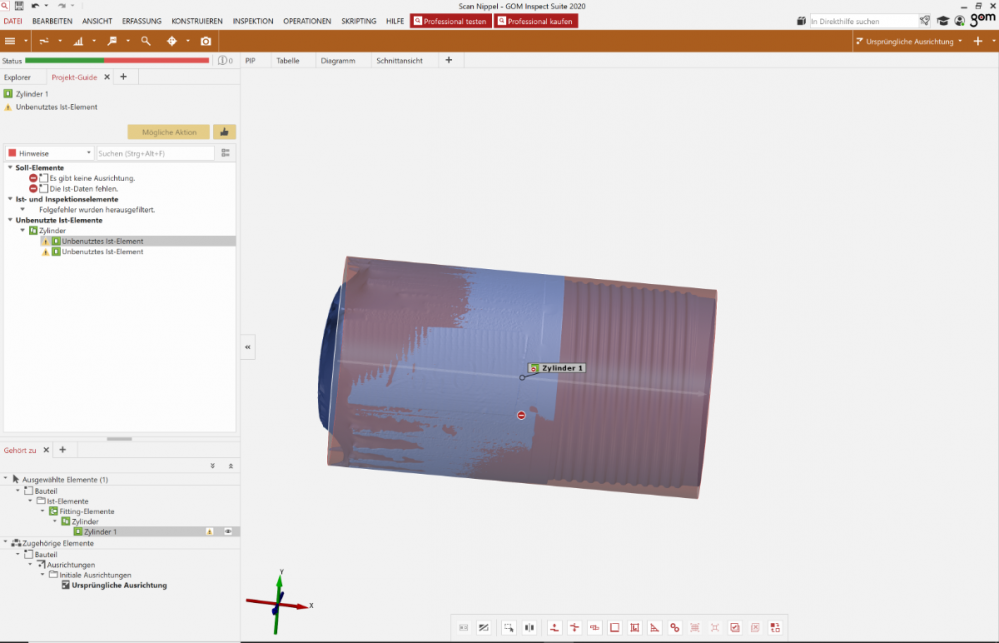
[St...] Posted March 9, 2021 Share Posted March 9, 2021 Hello, I'm new to GOM-Inspect and have scanned a threaded nipple and would like to align it first with Gom Inspect to the cylinder axis and then trace / dimension the thread with another CAD program (if that doesn't even work in Gom Inspect !?). Unfortunately, I can't get it to align the scan to me, no matter which "alignment" I choose in the menu. I would be very grateful for any help. Best regards Steffen Link to comment Share on other sites More sharing options...
[Na...] Posted March 10, 2021 Share Posted March 10, 2021 Hallo Steffen, in the project guide it says "Die Ist-Daten fehlen" (no actual data). Did you import your scan data? Right now there is only nominal data like a CAD. It is possible to create pseudo actual data via Operations -> CAD -> CAD to actual mesh. Because there is no actual data at the moment, nominal and actual data can't be alligned. Regards, Nanno Link to comment Share on other sites More sharing options...
Recommended Posts
Please sign in to comment
You will be able to leave a comment after signing in