Jump to content

Export a spreadsheet that correlates XYZ coordinates and thickness dimensions


---
 Share

Recommended Posts

Hello,

Is it possible, after a thickness inspection, to export spreadsheets of a points cloud that contains either the XYZ coordinates, and the direct wall thickness for each point ?

Like this template:

image.png.7fd5c10e25f8f2b7e8c9d14e13f4faeb.pngimage.png.ac644650e05935847a49ffec5f94c0cd.png

 

i can export a cloud whith XYZ points or a cloud of equidistant labels with the thickness, but I don't know how to correlate the datas.

image.png.d425542711595155f21f26a5f0f7c12b.png

Edited
Link to comment
Share on other sites

  • 2 weeks later...

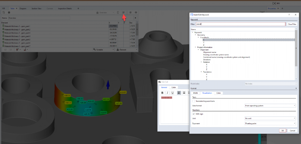
Hello Benjamin,

one solution is to edit the table to show X,Y,Z coordinates. The table values can be exported directly as .csv:

image.thumb.png.0bacae80e5fe15d36d40d4b5a6ad8111.png

image.thumb.png.7e6057e062434954db94733d6a845195.png

 

We also have this element, which can be applied to existing points:
https://techguide.gom.com/en/gom-software-2022/article/cmd_inspection_check_material_thickness_at_points.html

It is also possible to select the material thickness and export it as ASCII:
https://techguide.gom.com/en/gom-software-2022/article/cmd_sys_export_ascii.html
This will export every point of the colored mesh with X/Y/Z coordinates and the material thickness.

Regards,
Nanno

 

 

Link to comment
Share on other sites

 Share

×
×
  • Create New...