[Cl...] Posted August 7, 2025 Share Posted August 7, 2025 (edited) We have a program that's been running on an O-inspect-543 for 10+ years. Now all of the sudden there is an issue with the program abruptly stopping (Red-light). The attached message (CNC cancelled: Base Alignment cannot be computed. appears in the Status Window. Any ideas what might be causing this? Edited August 7, 2025 Link to comment Share on other sites More sharing options...
[Jo...] Posted August 7, 2025 Share Posted August 7, 2025 The last time I saw this message the measuring strategy inside of a base alignment feature got deleted on accident. It would accept it as a valid alignment in the alignment window, but would give this message on program start. Link to comment Share on other sites More sharing options...
[Ch...] Posted August 7, 2025 Share Posted August 7, 2025 I had a Duramax with an XXT head that started throwing "The sensor did not carry out the measurement with expected measurement force" error. It would still do the measurement and finish the program, but we found the head was worn out and had it replaced. (it was 10 years old and ran very hard on an automated production CMM. We got more than our money's worth out of it.) Replacing the head stopped the error. I'm not sure if this would apply to your case since it's an O Inspect, but something to consider. Link to comment Share on other sites More sharing options...
[Cl...] Posted August 7, 2025 Author Share Posted August 7, 2025 The "The sensor did not carry out the measurement with expected measurement force" message occurs daily and is not a concern. Only the CNC cancelled: Base Alignment cannot be computed. error. Link to comment Share on other sites More sharing options...
[Cl...] Posted August 7, 2025 Author Share Posted August 7, 2025 Looks like it's a rotary problem. When the program finishes, it uses the PCM command rotateReference(0) to return it home, so I don't know why it's not. Link to comment Share on other sites More sharing options...
[Ke...] Posted August 7, 2025 Share Posted August 7, 2025 As a first step, Id try restarting the Controller. I've seen that fix this issue when it occurs spontaneously, a few times 1 Link to comment Share on other sites More sharing options...
[Ca...] Posted August 8, 2025 Share Posted August 8, 2025 Do the base alignment features run before the CMM stops? If so, I would recommend taking a look at the features to see if points are actually being gathered for the features. Link to comment Share on other sites More sharing options...
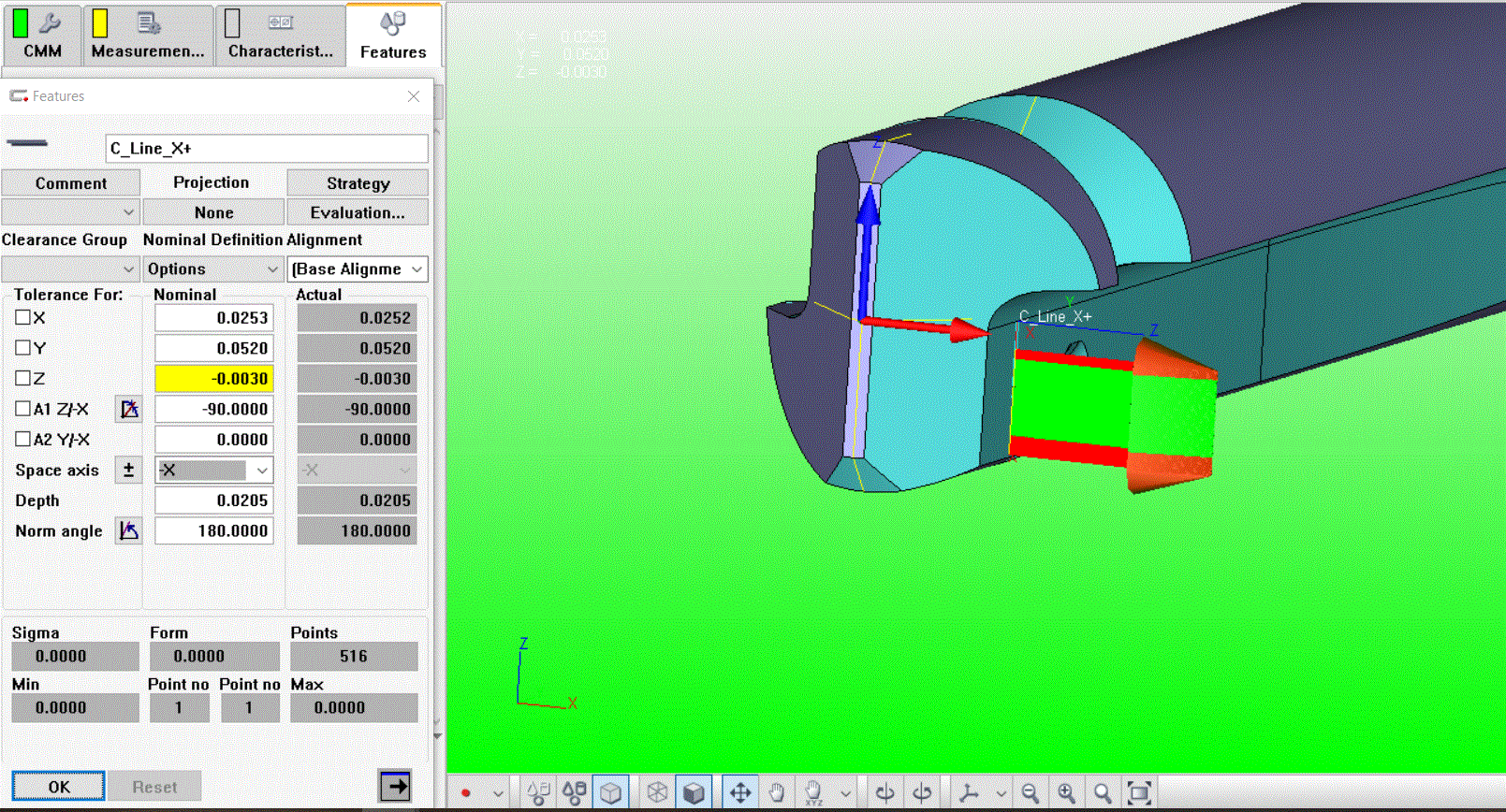
[Cl...] Posted August 8, 2025 Author Share Posted August 8, 2025 (edited) All but one of the BA features run fine prior to the stop. It's always the vertical line on the X+ side. That's what makes me believe it's a rotary related problem. This happens (intermittently) CNC Base Alignment. Edited August 8, 2025 Link to comment Share on other sites More sharing options...
Recommended Posts
Please sign in to comment
You will be able to leave a comment after signing in