Jump to content

Flächenprofil über Schnellerzeugung


---
 Share

Recommended Posts

Hallo,

ich habe eine Frage zu der Form Lage Schnellerzeugung Flächenprofil. Wenn ich die Schnellerzeugung benutze bekomme ich einen anderen Wert heraus als wenn Ich über Fläche " normal " konstruiere und auswerte.

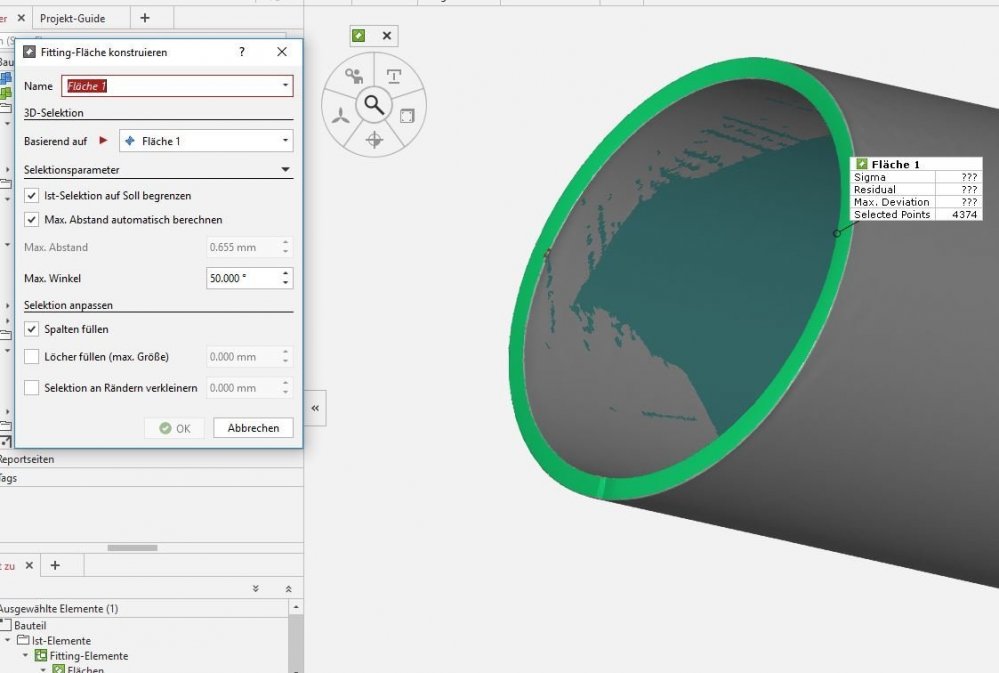
Mit Schnellerzeugung

1177857466_FlcheFormLageschnellerzeugung.thumb.JPG.41686cab08ea252e02c4772681c82b32.JPG

1834768207_ProfilformFormLageschnellerzeugung.JPG.6a62ff39454257dc371dda0e14720287.JPG

 

Normal konstruiert über Patch Verband

548719790_Flchenormal.thumb.JPG.cced8e0e81ad286b1660ede262ca5107.JPG

1819498131_Profilformnormal.JPG.3a30aac8309a7dfee9764fe696ef533c.JPG

Der Unterschied liegt an dem Max. Winkel einmal 20° und 50° .

Ändere Ich den Wert bei der Schnellerzeugung jetzt am besten auf 50° damit Ich das dann Automatisch bei  Flächenprofilen benutze oder schaue Ich mir bei jeder Schnellerzeugung nachher die Fläche nochmal an und ändere den Max. Winkel dann? 

Viele Grüße

Link to comment
Share on other sites

Hallo Herr Siepe,

 

um ganz ehrlich zu sein, werten Sie die Fläche nicht "normal" aus, sondern haben entweder bei diesem Bauteil oder irgendwann in der Vergangenheit den Winkel von seinem Default auf 50° Grad gestellt und da sich der Dialog den letzten Wert merkt wird jetzt halt initial ein Winkel von 50 Grad eingestellt. Und nur, damit wir uns richtig verstehen, dass ist auch vollkommen OK so, aber für das Verständnis des Verhaltens ist es halt wichtig. Das die 50 Grad nicht der Default sind, sehen sie auch wenn sie mit der Maus über den Wert hovern (dann sollte nämlich ein Tooltip kommen).

Nun gibt es bei der Schnellerzeugung allerdings keinen Dialog wo man irgendwelche Werte einstellen könnte. Daher findet die Auswertung immer mit dem GOM-Default-Werten statt. Der wichtigste Grund warum wir nicht einfach die Werte vom Messprinzip übernommen haben war eben das Argument, dass GD&T-Auswertungen eben sehr sensitiv bezüglich ihrer Selektion sind, und wir nicht wollten, dass dort Spezialwerte nur deshalb stehen, weil Sie eine vorher für einen Spezialfall den Wert geändert haben. Dies ist nicht schlimm wenn man einen Dialog hätte wo man das sehen kann, den gibt es aber bei der Schnellerzeugung nicht.

 

Was können sie jetzt tun:

1) Wenn für ihre Bauteile der Wert von 50 Grad wirklich der richtige ist, sollten sie überlegen ob man stattdessen nicht auf den klassichen Weg auswertet (also die Ist-Fläche per Hand baut. Dasselbe gilt wenn sie stark feinjustieren müssen, sprich immer einen anderen Winkel einstellen müssen.

2) Wenn sie stattdessen in einem Hauptteil der Fälle den Default benutzen wollen (und wie gesagt für den Winkel liegt der bei 20 Grad) und nur in Ausnahmen den Wert adaptieren, dann würde ich empfehlen GD&T-Schnellerzeugung zu benutzen.

 

Hoffe durch die Erklärung ist das Verhalten der Software klarer geworden.

Mit freundlichen Grüßen

 

Christoph Schult

Link to comment
Share on other sites

 Share

×
×
  • Create New...